ReadyMage
Magento 2 managed auto-scalable infrastructure hosting service.
Explained in 2 minutes
https://www.youtube.com/watch?v=4zTkGV-ZrM0&feature=emb_title
Supported Frontend Theme Options (Choose After Sign-Up)
🚀 Hyvä
Hyvä is a modern, high-performance frontend for Magento 2, built on Tailwind CSS and Alpine.js. It offers a lightweight, fast, and developer-friendly experience, significantly improving performance scores, developer productivity, and time to market.
Reduced complexity and fast development cycles
Great Lighthouse scores out-of-the-box
Best choice for performance-focused Magento stores
Learn more about Hyvä: https://hyva.io
🧱 Luma (Magento Default Theme)
Luma is Magento's default theme and is fully supported for projects that prefer the classic experience or require compatibility with legacy customizations.
🧩 ScandiPWA (PWA Frontend)
ScandiPWA is a React-based PWA frontend for Magento 2. It's up to 3x faster than traditional Magento storefronts and supports server-side rendering (SSR) for better SEO and social previews.
Fully compatible with most Magento 2 features
Improved conversions and SEO performance
Built-in SSR with Prerender.io for better indexing
Check the full feature list in the ScandiPWA User Manual: 👉 https://manual.scandipwa.com/
Magento 2 backend
All storefronts run on a fully managed Magento 2 backend. If you're migrating from another platform, our system includes Cart2Cart integration to simplify data migration.
More info on Magento 2: https://magento.com
CI/CD tools and local environment built for ScandiPWA and Magento
Your cloud instance includes a GitHub repository with 1-Click CI/CD pipelines tailored for Magento and your selected frontend.
Zero-downtime deploys
Local development setup with Webpack Dev Server for SPWA, and Docker support for all themes
Support for Development, Staging, and Pre-Live environments
SSR and SEO Optimization (ScandiPWA Only)
ScandiPWA supports RendyJS for SSR, enabling search engines and social platforms to properly index and preview your PWA content.
CDN, WebP image optimization, and DDoS protection by Cloudflare
CDN & Image Optimization: WebP compression and CDN acceleration
DDoS Protection: Powered by Cloudflare
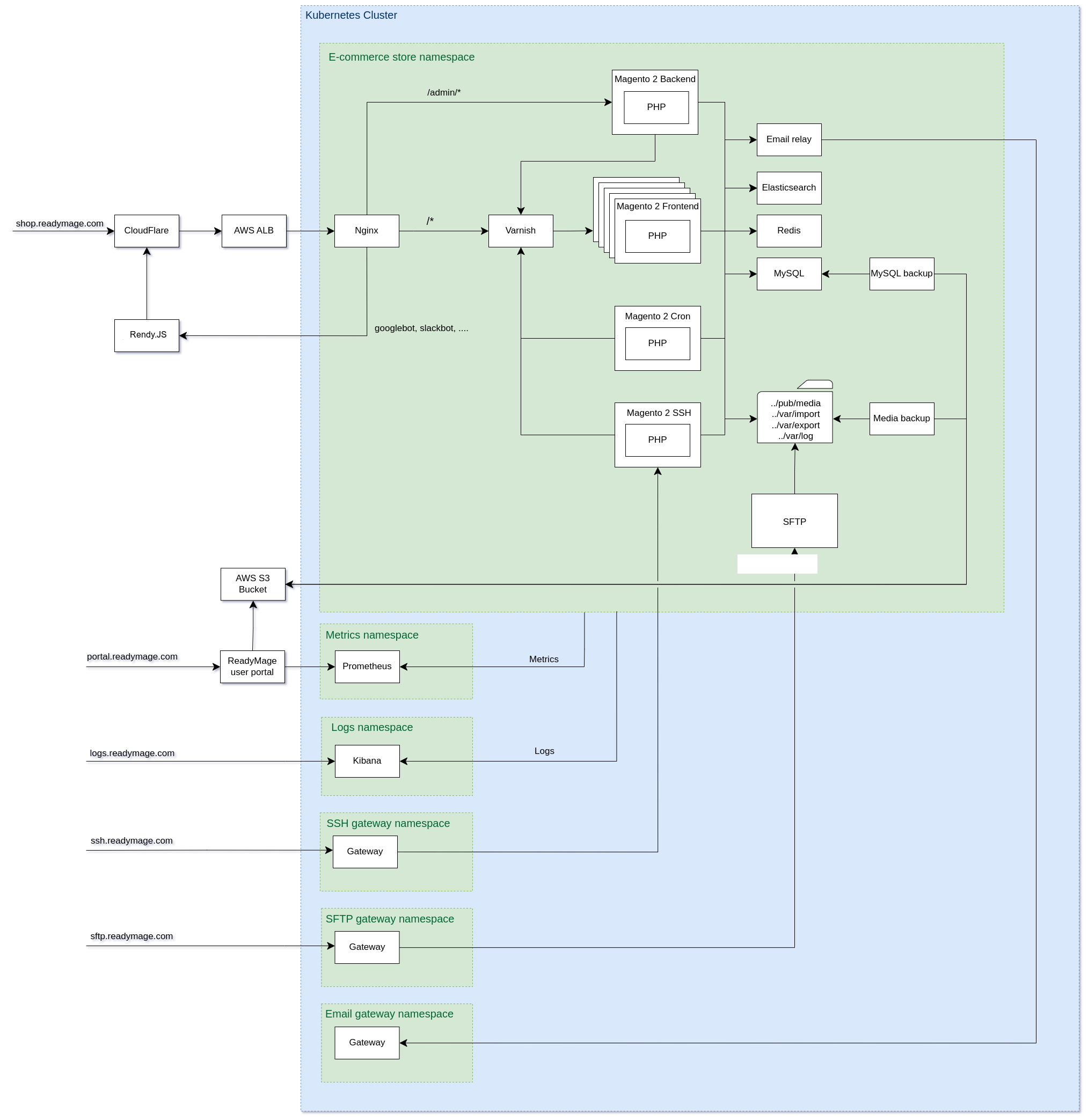
Monitoring & Logs: Visualized via Prometheus and Kibana
Database Management: Accessible via secure SSH
Managed Cloud Hosting optimized for PWA and Magento
Our cloud infrastructure is optimized for Magento 2 and all supported frontends:
Built with Kubernetes for scalability and high availability
Auto-scaling PHP, MySQL, Redis, Varnish, and ElasticSearch
Only pay for what you use – smart autoscaling with resource limits
Full access to performance metrics and logs

Last updated
Was this helpful?